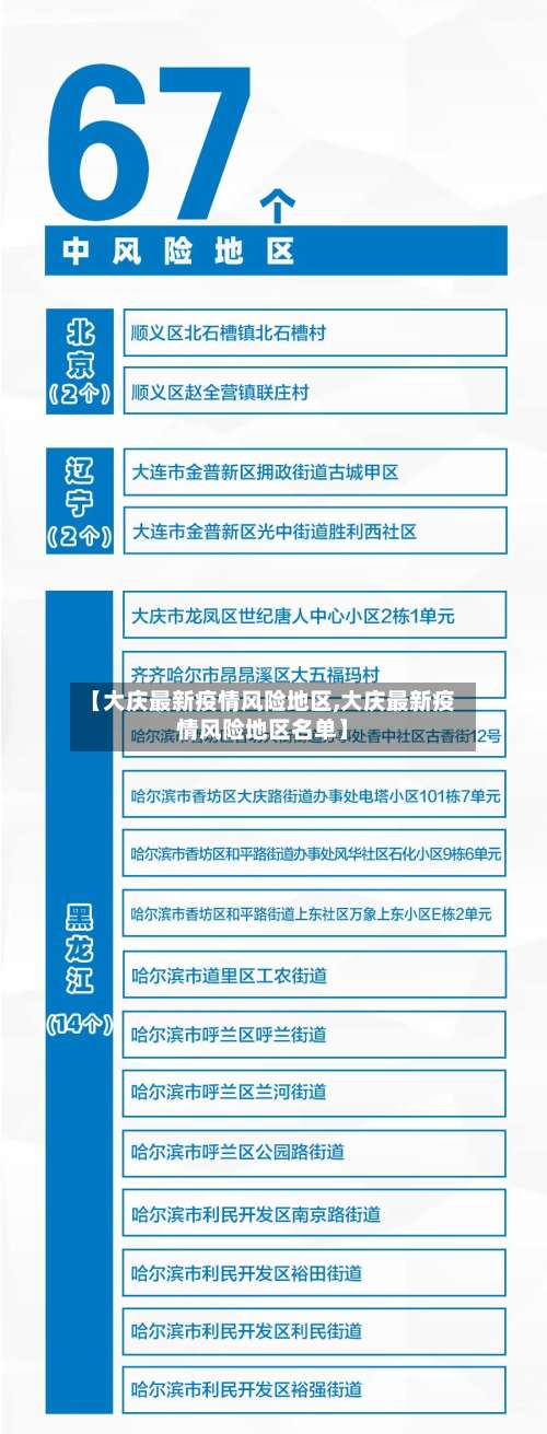
【大庆最新疫情风险地区,大庆最新疫情风险地区名单】
大庆疾控瑞丽市勐卯镇一地升级为中风险
大庆疾控发布风险提示,自2021年9月2日20时起云南省德宏州瑞丽市勐卯镇姐东村委会大等贺村民小组调整为中风险地区。为精准做好我市新冠肺炎疫情“外防输入、内防反弹”常态化防控工作 ,克服麻痹思想 、厌战情绪,有效控制和降低新冠肺炎疫情传播风险,现对广大市民朋友提出如下疫情防控建议:请市民非必要勿前往中高风险地区 。

大庆市疾控发布风险提示云南省瑞丽市新增1处中风险地区河南省商丘市新增5处中风险地区非必要勿前往自2021年8月13日20:00起 ,将云南省瑞丽市勐卯镇团结村委会下弄安村民小组调整为中风险地区。2021年8月13日20时起,将湖南省长沙市天心区赤岭路街道乾城嘉园小区调整为低风险地区。

自2021年8月18日8时起,云南省德宏州瑞丽市勐卯镇勐龙沙南片区、弄喊一和东南亚商住城片区调整为低风险地区 。


7月28日大庆疾控中心风险提示(大庆市疾控风险提示:这些地方抵返庆人员...
〖壹〗、大庆市疾控中心发布疫情风险提示7月17日-23日有张家界市旅居史人员7月23日-24日有湘西凤凰县旅居史人员及时报备7月27日晚 ,辽宁省大连市报告新增1例确诊病例,系与前日大连市报告3例无症状感染者在张家界有共同旅居史人员。湖南省已经发布大连3例无症状感染者在张家界市和湘西自治州行动轨迹。
〖贰〗 、大庆市疾控中心发布疫情风险提示,澳门确诊病例在陕活动轨迹公布去过西安、延安、汉中相同轨迹及时报备 。2021年8月3日16时 ,广东珠海市报告2名澳门居民核酸检测阳性。17时,其女儿区某某核酸检测结果公布亦为阳性,其7月19日-24日跟随旅行社在陕西西安市 、延安市、汉中市等地研学。
〖叁〗、一是坚持非必要不出境 、非必要不离庆 ,不去中高风险及有病例报告的涉疫地区旅行及出差 。若必须前往,往返前要向工作单位、社区或属地疾控中心报备,同时出行前要了解目的地的疫情防控措施,并配合支持相关排查、隔离 、核酸检测、健康监测等管控措施。二是提前规划错峰出行 ,保证旅游顺畅、出行安全。
〖肆〗、如与确诊病例轨迹信息有交集,要主动向居住地所在社区及辖区疾控中心报备,主动报告14天内活动轨迹及接触史 ,并配合落实相关管控措施 。请市民非必要不要前往中高风险地区,若前往,要提前向所在单位 、社区报备 ,同时做好个人防护。
〖伍〗、月27日大庆市疾控中心发布疫情风险提示2021年7月25日-26日,大连周水子世界机场抵返庆人员及时报备7月26日0时至19时,辽宁省大连市新增3例本土无症状感染者 ,为在排查南京来返辽人员中发现南京禄口机场关联无症状感染者。
〖陆〗、大庆市疾控风险提示江苏省扬州市新增1处高风险,10处中风险地区。湖北省武汉市新增2处中风险地区,非必要勿前往请市民非必要勿前往中高风险地区 ,同时请广大市民非必要不离庆 、不出省 。
大庆让胡路区属于啥风险
〖壹〗、大庆让胡路区属于:低风险区域 高风险区域:在最后一例病例确诊后14天区域内无本地新增确诊病例时,可解除封锁。高风险地区采取极为严格的措施应对疫情,果断采取停工、停业 、停课等管控措施,必要时可采取区域封锁 ,限制人员进出。
〖贰〗、属于低风险地区,因为大庆让胡路区现在没有任何疫情,所以说他在当地的管辖都是比较低的 ,所以说它的风险区属于低风险地区 。
〖叁〗、由此可见,乡下去大庆不属于外来 、抵返人员,也不是高风险地区居住者 ,因此不需要报备。
〖肆〗、低风险:14天健康监测+4次核酸;中风险:14天居家隔离+5次核酸;高风险:14天集中隔离+5次核酸;重点区域:14天居家健康管理+4次核酸。中高风险的共同居住者:建议“居家隔离+2次核酸 ”,管控时限同其关联风险人员 。风险人员隔离期按入庆时间计。
〖伍〗、大庆让胡路区具有显著的发展潜力。经济发展前景 产业基础坚实:让胡路区是大庆市重要的经济区域之一,拥有丰富的石油产业相关配套企业 ,如石油装备制造 、化工等产业 。这些产业不仅为当地提供了大量就业机会,也为区域经济增长奠定了坚实基础。
发表评论